股权转让价格显失公允,阿维塔IPO引证监会追问利益输送汽车
近日,长安汽车(000625)分拆阿维塔上市,在IPO关键节点,阿维塔的股权结构与多笔低价转让交易,引发监管层关注。
是否存在代持或一致行动安排?
证监会在境外发行上市备案补充材料中,首先关注的是阿维塔控股股东及实际控制人的披露是否存在不一致。
招股说明书披露,阿维塔现在的控股股东为长安汽车、中国长安汽车集团;上市后的控股股东为中国长安汽车集团、辰致汽车、中汇富通、长安汽车及常安创新五大股东。
然而,阿维塔提交的备案材料认定发行人无控股股东、实际控制人。这一表述与招股说明书存在重大差异。
根据招股书,阿维塔的第一大股东长安汽车持股40.99%,并未达到51%的控股比例;公司同时将辰致汽车、中汇富通等四家列为控股股东,但实际上上述主体属于长安汽车的股东,对阿维塔为间接持股。

在此背景下,证监会进一步追问,阿维塔是否存在通过一致行动安排或股权代持实现实质控制的情形?若合并计算,相关股东是否可能达到50%控股权比例,监管层尤其关注潜在9.01%是否存在股权代持行为。
为此,证监会追问阿维塔的1元或0元转让股权的交易是否真实及是否存在股权代持。
阿维塔招股书披露,2022年以5.39元/股完成A轮融资,2023年B轮融资每股8.56元,2024年12月完成的C轮融资到了10.37元/股。
然而,2025年11月IPO前夕,其部分股东间转让的价格并未遵循C轮融资定价逻辑。
2020年,原本持股50%的蔚来汽车,以1元/股的名义代价将4031万股转让给长安汽车,共计45.38%公司股权。
再是2025年3月股东间免费转让股权。新余瑞业钜富股权投资合伙企业(有限合伙)(下称“新余瑞业钜富”)、盐城芯能天超股权投资基金管理合伙企业(有限合伙)(下称“芯能天超”)及青岛芯能云晖创业投资基金合伙企业(有限合伙)(下称“芯能云晖”)订立股权转让协议,新余瑞业钜富同意分别以0元向芯能天超转让公司458万元注册资本、以0元向芯能云晖转让注册资本506万元。
同日,温州为中引智创业投资合伙企业(有限合伙)(下称“为中引智”)“0元”向芯能天超转让726万元注册资本。
值得注意的是,新余瑞业钜富成立于2024年7月,为中引智成立于2024年12月,两者均在成立后不足一年就参与投资阿维塔的C轮融资,但随即发生“0元”转让。
证监会要求公司说明上述1元及0元交易是否真实、合理。
《财中社》注意到,为中引智的股权交易较频繁,其于2025年3月“0元”转让后,又在同年9月斥资1亿元收购了湖州创晟驰铭股权投资合伙企业(有限合伙)(下称“创晟驰铭”)的1176万股公司股权,代价8.5元/股。
无论是0元还是8.5元/股,为中引智的股权交易价格均低于同期其他股权转让价格。
同样交易频繁的还有上述为中引智的卖家创晟驰铭。创晟驰铭随后亦多次以8.5元/股价格转让股份,低于C轮融资的10.37元/股。2025年8月,创晟驰铭向重庆两江红马智能化产业股权投资基金合伙企业(有限合伙)转让公司注册资本706万元股权,代价为6000万元,转让价格8.5元/股,低于C轮融资的10.37元/股。11月其又以成本价的8.5元转让6240万元股权。
创晟驰铭是港股上市公司博泰车联(02889)旗下的创投平台。博泰车联和阿维塔关系匪浅,系阿维塔的核心智能座舱供应商,为阿维塔11/12提供全栈智能座舱方案。
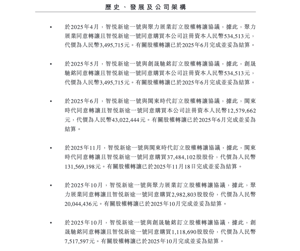
《财中社》还发现,创晟驰铭存在多次低价转让给阿维塔员工持股平台的交易。2025年5月和10月,创晟驰铭分别以6.54元和6.72元/股的价格向阿维塔员工持股平台上海智悦新途一号(下称“新途一号”)转让350万元和752万元股权。
在IPO前夕,供应商关联创投平台选择以折价出售所持股份,引发市场对交易定价合理性及交易动机的关注。
而关于供应商旗下的创晟驰铭在IPO前夕低价清仓公司股权,阿维塔解释称,创晟驰铭考虑到本公司当时估值、经营及财务状况以及未来盈利和发展前景,才折价20%出售所持有的公司股权。
然而创晟驰铭8.5元/股转让的同期10月和11月,其他股东芯联投资和南方工业仍然以10.37元/股转让股权,价格分化明显。
一般私募机构以IPO上市为最终退出目标,而创晟驰铭却反其道而行,将所持股权止步于阿维塔上市前,创晟驰铭是不想要上市后可能的财富增值吗?
低价流向员工持股平台:是否涉及利益安排?
多家股东低价向阿维塔员工持股平台出售股权,引发证监会追问。
证监会要求阿维塔说明,福建闽东时代乡村投资发展合伙企业(有限合伙)(下称“福建闽东”)等持股5%以下股东分多次向新途一号转让股权用于股权激励的原因、合理性,并就股权激励是否存在利益输送出具明确结论性意见。
员工持股平台“上海智悦新途一号”在2024年至2025年间多次受让股份,价格显著低于市场公开融资价格。
2024年10月,福建闽东向新途一号以3.31元/股转让712万元股权,2025年4月,聚力展业以6.54元/股向新途一号转让350万元股权;5月,上述创晟驰铭转让价同样为6.54元/股。6月,福建闽东再次3.42元/股转让4302万元;10月,聚力展业再次以6.72元/股转让2004万元股权,创晟驰铭也二次以6.72元/股的转让价成交;11月,福建闽东第三次3.51元/股转让1.3亿元股权。

但招股书披露的几名卖家,均和阿维塔不属于关联方。
招股书显示,福建闽东仅由阿维塔第二大股东宁德时代旗下子公司持股0.1%,而聚力展业则属于独立第三方。
2022年3月,福建闽东首次作为战略投资方,以1.6亿元购买阿维塔5%的股份,经过多轮融资后,IPO前夕仅持股0.21%。而2022年9月,聚力展业成为A轮投资者,斥资2.3亿元购买2.59%股份,多轮出售给阿维塔员工持股平台后,IPO前夕持股1.27%。
证监会问询上述股权转让是否存在利益输送,也就相当于追问宁德时代和阿维塔之间是否存在利益输送行为了。
资本市场监管趋严的背景下,控制权清晰度与历史股权交易的透明度,是境外上市审核的重要环节。